넳
넲
网站首页
网站首页
学校概况
学校概况
学校简介
学校领导
组织结构
名师风采
学校荣誉
陆高校史
学校地图
校园新闻
校园新闻
通知公告
校园新闻
校务公开
校务公开
招生收费
政策文件
规章制度
发展规划
党群建设
党群建设
组织结构
党员学习
党建动态
工会活动
德育天地
德育天地
主题教育
德育科研
学生风采
班主任之家
家校联系
心灵驿站
校园生活
校园生活
社团活动
志愿服务
主题活动
书香校园
教学之窗
教学之窗
教学动态
教学成果
教育科研
教育科研
教科工作
校本培训
课题研究
课程基地
课程基地
项目概况
主要活动
成果展示
特色专栏
特色专栏
图书馆网
红十字会网
军训专题网
迎检专题网
关工在线
校园安全
艺术殿堂
끠
搜索
ꄹ
当前位置:
网站首页
ꄲ
校园新闻
ꄲ
通知公告
ꄲ
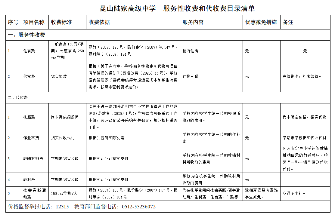
昆山陆家高级中学服务型和代收费清单
昆山陆家高级中学服务型和代收费清单
创建时间:
2025-09-08
09:20
넶
浏览量:
0
ꄴ
上一篇:
无
ꄲ
下一篇:
无
ꅀ
通知公告
ꅀ
校园新闻
ꀶ
校园新闻
本网站由阿里云提供云计算及安全服务
本网站支持
IPv6
本网站由阿里云提供云计算及安全服务
本网站支持
IPv6
本网站由阿里云提供云计算及安全服务
本网站支持
IPv6
本网站由阿里云提供云计算及安全服务
本网站支持
IPv6